5 Types of Analytics: From Understanding the Past to Predicting the Future
In today’s data-driven business landscape, organizations generate unprecedented volumes of information every second. The ability to transform this raw data into actionable insights has become the difference between market leaders and followers.
Analytics serves as the bridge between data collection and informed decision-making, empowering businesses to understand their past performance, identify current trends, predict future outcomes, and optimize their strategies accordingly.
The evolution of analytics has given rise to five distinct yet interconnected approaches, each designed to answer specific business questions and address unique organizational needs.
From basic historical reporting to AI-powered cognitive insights, these analytics types form a comprehensive framework that enables businesses to maximize the value of their data investments.
The Evolution of Analytics: From Basic Data Reporting to AI-Powered Intelligence
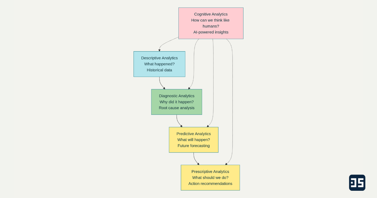
The Five Types of Analytics
Comprehensive Comparison of the 5 Types of Analytics: Tools, Techniques, and Applications
Modern analytics can be categorized into five primary types, each building upon the previous to create increasingly sophisticated insights.
Descriptive analytics forms the foundation by answering “What happened?”
followed by Diagnostic analytics which explores “Why did it happen?”
Predictive analytics then forecasts “What will happen?”
Prescriptive analytics recommends “What should we do?”.
Finally, Cognitive analytics leverages artificial intelligence to process information “How can we think like humans?”
These analytics types don’t operate in isolation but rather work together to provide a complete picture of business performance and opportunities.
Organizations typically begin with descriptive analytics to establish baseline understanding before progressing to more advanced analytical approaches as their data maturity and technical capabilities develop.
1. Descriptive Analytics
Descriptive analytics represents the most fundamental and widely adopted form of data analysis, used by over 90% of organizations to summarize historical data and provide insights into past events.
This analytics type focuses on answering the critical question “What happened?” by examining historical data patterns, trends, and performance metrics.
Key Techniques
Descriptive analytics employs several core techniques to transform raw data into meaningful information.
Data aggregation consolidates large volumes of information into manageable summaries, while data visualization presents complex datasets through charts, graphs, and dashboards that facilitate quick comprehension. Key Performance Indicators (KPIs) serve as essential metrics for tracking specific business objectives, and trend analysis identifies patterns and changes over time periods.
The process typically involves six critical steps:
- understanding business requirements
- collecting data from various sources
- cleaning and preparing information
- analyzing data for patterns
- interpreting results within business context
- and presenting findings through comprehensive reports and visuals.
Business Applications
Organizations leverage descriptive analytics across multiple functional areas to gain insights into their operations.
Financial institutions use descriptive analytics to analyze quarterly revenue performance, expense ratios, and profitability metrics compared to previous periods.
Retail companies examine sales data to identify which products performed best during specific seasons, which geographical regions generated highest revenue, and when peak shopping periods occurred.
Marketing departments utilize descriptive analytics to measure campaign effectiveness through metrics such as engagement rates, conversion rates, and return on advertising spend. Social media analytics provides insights into follower growth, post interactions, and content performance across different platforms.
Healthcare organizations apply descriptive analytics to patient admission patterns, treatment outcomes, and resource utilization to understand operational efficiency and care quality trends.
Benefits and Limitations
The primary advantages of descriptive analytics include its accessibility and ease of implementation.
Organizations can generate meaningful insights without requiring advanced statistical knowledge or sophisticated analytical tools.
Excel, BI, and basic database tools suffice for most descriptive analytics applications.
This approach provides immediate value by helping businesses understand their current position and identify areas requiring attention.
However, descriptive analytics has inherent limitations.
It focuses exclusively on historical events without exploring underlying causes or predicting future outcomes.
The insights are retrospective and cannot answer why specific events occurred or what might happen next.
Organizations relying solely on descriptive analytics may miss opportunities to proactively address emerging challenges or capitalize on potential trends.
Retail management KPI dashboard showcasing descriptive analytics metrics such as sales performance, revenue trends, sales by method, and product data.
2. Diagnostic Analytics
Diagnostic analytics extends beyond basic reporting to investigate the root causes behind observed events and trends.
While descriptive analytics reveals what happened, diagnostic analytics delves deeper to answer “Why did it happen?” by identifying correlations, patterns, and causal relationships within data.
Key Techniques
Diagnostic analytics employs sophisticated methodologies to uncover underlying factors contributing to specific outcomes.
Drill-down analysis allows analysts to examine data at increasingly granular levels, moving from high-level summaries to detailed transaction-level information.
Correlation analysis identifies relationships between different variables, helping determine which factors might influence specific outcomes.
Data mining techniques extract hidden patterns from large datasets, while regression analysis quantifies relationships between independent and dependent variables.
Root cause analysis systematically traces problems back to their fundamental sources, enabling organizations to address core issues rather than symptoms.
Business Applications
Manufacturing companies use diagnostic analytics to investigate production quality issues by analyzing equipment performance data, environmental conditions, and operator behaviors to identify factors contributing to defects. When production yields decline, diagnostic analytics can trace the problem to specific machines, shifts, or raw material batches.
Financial services organizations apply diagnostic analytics to understand customer churn patterns. By analyzing transaction histories, service interactions, and demographic data, banks can identify factors that lead customers to close accounts or switch providers.
E-commerce companies investigate conversion rate fluctuations by examining website performance metrics, user journey data, and external factors such as marketing campaigns or seasonal trends.
Healthcare providers utilize diagnostic analytics to understand patient readmission patterns, examining factors such as treatment protocols, discharge procedures, and patient demographics to identify areas for improvement in care delivery.
Correlation vs. Causation
A critical consideration in diagnostic analytics is distinguishing between correlation and causation.
While diagnostic tools can identify statistical relationships between variables, establishing true causal relationships requires careful consideration of confounding factors and temporal sequences.
Organizations must combine statistical analysis with domain expertise to draw meaningful conclusions about why specific events occurred.
Effective diagnostic analytics requires iterative investigation, often involving multiple hypotheses and analytical approaches.
The goal is not simply to identify correlations but to build comprehensive understanding of the complex factors influencing business outcomes.
3. Predictive Analytics
Predictive analytics leverages historical data, statistical algorithms, and machine learning techniques to forecast future events and trends.
This advanced analytical approach answers “What will happen?” by identifying patterns in historical data and extrapolating them to predict likely future scenarios.
Key Techniques
Predictive analytics employs diverse methodologies to generate accurate forecasts.
Classification models categorize data into predefined groups and predict which category future observations will fall into, such as determining whether customers are likely to churn or remain loyal.
Regression models forecast continuous numerical outcomes, such as predicting sales revenue, stock prices, or demand levels.
Neural networks excel at identifying complex, nonlinear relationships in data and are particularly effective for pattern recognition tasks.
Decision trees provide interpretable models that map decision paths leading to specific outcomes.
Time series analysis specializes in forecasting trends over continuous timelines, making it ideal for sales forecasting, inventory planning, and financial projections.
Advanced Techniques
Ensemble methods combine multiple algorithms to improve prediction accuracy by leveraging the strengths of different modeling approaches.
Clustering algorithms group similar data points together, enabling businesses to predict behavior for specific customer segments.
Support Vector Machines identify optimal decision boundaries for classification problems, particularly useful in fraud detection applications.
Deep learning models process vast amounts of unstructured data, enabling predictions from images, text, and audio. These sophisticated models can identify subtle patterns that traditional statistical methods might miss, providing more accurate forecasts for complex business scenarios.
Business Applications
Organizations across industries leverage predictive analytics to gain competitive advantages and optimize operations.
Financial institutions use predictive models to assess credit risk, detecting early signs of potential loan defaults and adjusting lending strategies accordingly.
Retail companies forecast demand patterns to optimize inventory levels, reducing stockouts while minimizing carrying costs.
Marketing teams employ predictive analytics to identify high-value prospects, personalizing campaigns based on predicted customer preferences and behaviors.
E-commerce platforms use recommendation engines powered by predictive algorithms to suggest products customers are likely to purchase.
Healthcare organizations apply predictive analytics to identify patients at risk for specific conditions, enabling preventive interventions that improve outcomes while reducing costs.
Manufacturing companies implement predictive maintenance programs that forecast equipment failures before they occur, minimizing downtime and maintenance expenses.
Predictive analytics process consisting of six steps: define project, data collection, data analysis, statistics, modelling, and deployment.
4. Prescriptive Analytics
Prescriptive analytics represents the most advanced form of traditional analytics, going beyond predicting future outcomes to recommend specific actions that optimize desired results.
This sophisticated approach answers “What should we do?” by combining predictive insights with optimization algorithms and business rules to generate actionable recommendations.
Key Techniques
Prescriptive analytics employs mathematical optimization to identify the best possible solutions from available alternatives while considering constraints and objectives.
Linear programming determines optimal resource allocation when relationships between variables follow predictable patterns, while nonlinear programming handles more complex scenarios where relationships are curved or irregular.
Simulation modeling creates virtual environments that mimic real-world systems, allowing organizations to test different scenarios without real-world consequences.
Monte Carlo simulation runs thousands of randomized scenarios to quantify uncertainty and risk, producing probability distributions rather than single-point estimates.
Decision analysis techniques formalize the decision-making process by incorporating uncertainty and comparing options based on expected value.
Decision trees map potential choices, consequences, and subsequent decisions to identify optimal paths.
Influence diagrams visualize relationships between decisions, uncertainties, and outcomes to support complex decision-making.
Advanced Approaches
Optimization algorithms find the best solutions within defined constraints, such as minimizing costs while maximizing service quality or determining optimal pricing strategies that balance profitability with market competitiveness.
Heuristic approaches use rules of thumb and guidelines to make decisions when optimal solutions are computationally impossible or unnecessary.
Reinforcement learning trains algorithms to make sequences of decisions by rewarding desired outcomes, making these systems particularly valuable for dynamic environments where conditions constantly change.
These advanced systems improve through trial and error, continuously optimizing their recommendations based on observed results.
Business Applications
Supply chain management represents a prime application area for prescriptive analytics. Companies use optimization algorithms to determine optimal inventory levels, transportation routes, and distribution strategies that minimize costs while maintaining service levels.
Logistics companies employ prescriptive analytics to optimize delivery routes in real-time, considering factors such as traffic conditions, weather, and delivery priorities.
Revenue management utilizes prescriptive analytics to optimize pricing strategies across different market segments and time periods.
Airlines and hotels adjust prices dynamically based on demand forecasts, competitive analysis, and capacity constraints to maximize revenue.
Financial institutions use prescriptive analytics for portfolio optimization, determining optimal asset allocation strategies that balance risk and return objectives.
Healthcare organizations apply prescriptive analytics to optimize treatment protocols, staff scheduling, and resource allocation. These systems can recommend personalized treatment plans based on patient characteristics, medical history, and predicted outcomes.
5. Cognitive Analytics
Cognitive analytics represents the newest and most sophisticated form of data analysis, leveraging artificial intelligence technologies to mimic human cognitive functions such as learning, reasoning, and problem-solving.
Unlike traditional analytics that require structured data and predefined rules, cognitive analytics can process unstructured information including text, images, audio, and video to extract meaningful insights.
Key Techniques
Artificial intelligence algorithms form the backbone of cognitive analytics systems, enabling them to understand context, recognize patterns, and make decisions similar to human thinking processes.
Natural Language Processing (NLP) allows these systems to interpret human language, extract meaning from text documents, and understand sentiment in customer feedback and social media posts.
Computer vision capabilities enable cognitive analytics to analyze images and videos, recognizing objects, faces, and patterns that would be impossible for traditional analytics to process.
Deep learning neural networks process complex datasets through multiple layers, identifying sophisticated patterns and relationships that mirror human cognitive processes.
Machine learning algorithms within cognitive analytics systems continuously improve their performance over time, learning from new data and interactions to become more accurate and effective. This self-improving capability distinguishes cognitive analytics from static traditional approaches.
Human-Like Intelligence
Cognitive analytics systems demonstrate several human-like intelligence characteristics.
Pattern recognition allows these systems to identify subtle relationships and trends that might escape human observation, particularly in large, complex datasets.
Contextual understanding enables cognitive analytics to interpret information within appropriate frameworks, considering cultural, temporal, and situational factors that influence meaning.
Learning and adaptation capabilities allow cognitive systems to improve their performance based on experience, similar to human learning processes.
Reasoning and inference enable these systems to draw conclusions from incomplete information and make logical connections between disparate data points.
Business Applications
Customer service represents a major application area for cognitive analytics.
Intelligent chatbots and virtual assistants powered by cognitive analytics can understand customer queries, provide relevant responses, and escalate complex issues to human agents when necessary. These systems continuously learn from interactions to improve their effectiveness.
Content analysis applications use cognitive analytics to process vast amounts of unstructured data from social media, customer reviews, emails, and documents.
Sentiment analysis determines customer attitudes toward products or services, while topic modeling identifies emerging trends and issues from large text collections.
Financial services organizations employ cognitive analytics for fraud detection by analyzing transaction patterns, customer behavior, and external data sources to identify suspicious activities that traditional rules-based systems might miss.
Investment management applications process news articles, social media, and market data to inform trading decisions.
Healthcare utilizes cognitive analytics for medical diagnosis assistance, analyzing patient symptoms, medical histories, and research literature to support clinical decision-making.
Drug discovery applications process scientific literature and research data to identify potential therapeutic compounds.
Integration with Traditional Analytics
Cognitive analytics works most effectively when integrated with traditional analytical approaches rather than replacing them entirely.
Descriptive and diagnostic analytics provide structured historical context that cognitive systems can use to improve their understanding and predictions.
Predictive models can be enhanced with cognitive insights from unstructured data sources, creating more comprehensive forecasting capabilities.
This integrated approach enables organizations to leverage both structured and unstructured data sources, creating a more complete picture of business performance and opportunities. The combination of human expertise with cognitive analytics capabilities produces superior results compared to either approach used independently.
Comparative Analysis and Selection Criteria
The five types of analytics serve different organizational needs and require varying levels of technical sophistication and resources.
Organizations typically begin their analytics journey with descriptive analytics due to its accessibility and immediate value, then progressively advance to more sophisticated approaches as their data maturity and analytical capabilities develop.
Data complexity and availability significantly influence analytics type selection.
Descriptive and diagnostic analytics work well with structured historical data, while predictive analytics requires sufficient historical data to train accurate models.
Prescriptive analytics demands high-quality data plus detailed business rules and constraints, while cognitive analytics can process both structured and unstructured data sources.
Organizational objectives also determine appropriate analytics approaches. Companies focusing on operational efficiency may emphasize descriptive and diagnostic analytics to understand current performance and identify improvement areas.
Organizations seeking competitive advantage often invest in predictive and prescriptive analytics to anticipate market changes and optimize strategic decisions.
Resource requirements vary significantly across analytics types. Basic descriptive analytics can be implemented with standard business intelligence tools and minimal technical expertise.
Advanced analytics approaches require specialized skills in statistics, machine learning, and programming, along with more sophisticated technology infrastructure.
Industry Applications
Different industries leverage analytics types based on their specific challenges and opportunities.
Retail organizations commonly use all five analytics types in integrated approaches:
- descriptive analytics for sales reporting
- diagnostic analytics for understanding customer behavior changes
- predictive analytics for demand forecasting
- prescriptive analytics for pricing optimization
- cognitive analytics for customer service chatbots.
Financial services institutions employ
- predictive analytics for credit risk assessment
- prescriptive analytics for portfolio optimization
- cognitive analytics for fraud detection and regulatory compliance monitoring
Healthcare organizations use
- predictive analytics for patient outcome forecasting
- prescriptive analytics for treatment optimization
- cognitive analytics for medical research and diagnosis assistance.
Manufacturing companies implement
- predictive analytics for equipment maintenance forecasting
- prescriptive analytics for supply chain optimization
- cognitive analytics for quality control through image recognition systems
Technology companies leverage cognitive analytics for natural language processing in their products and services, creating competitive differentiation through AI-powered features.
Future Trends
The analytics landscape continues evolving rapidly, driven by advances in artificial intelligence, computing power, and data availability.
Edge computing integration will enable real-time analytics processing closer to data sources, reducing latency and improving responsiveness for time-sensitive applications.
Automated machine learning (AutoML) platforms are democratizing advanced analytics by reducing the technical expertise required to build and deploy predictive models.
Ethical AI and responsible analytics are becoming increasingly important as organizations recognize the need for transparent, fair, and accountable analytical systems.
Explainable AI techniques are developing to help organizations understand how complex analytical models reach their conclusions.
Real-time analytics capabilities are expanding, enabling organizations to make immediate decisions based on streaming data from IoT devices, social media, and other dynamic sources.
This trend will blur the lines between analytical types, creating integrated systems that simultaneously describe, diagnose, predict, prescribe, and cognitively analyze information.
Conclusion
The five types of analytics represent complementary approaches that, when combined strategically, create powerful capabilities for data-driven decision-making.
As data volumes continue growing and analytical technologies advance, the organizations that thrive will be those that view analytics not as isolated tools but as integrated capabilities that transform raw information into competitive advantage.
The investment in analytics capabilities today determines an organization’s ability to compete effectively in tomorrow’s data-driven marketplace.
The journey from basic reporting to AI-powered insights requires strategic planning, technical investment, and cultural change.
However, organizations that successfully navigate this transformation will find themselves equipped with the analytical intelligence necessary to thrive in an increasingly complex and dynamic business environment.
